JavaScript is disabled in your browser. Please enable JavaScript to view this website.
AB214464

Anti-EDG8 抗体

Anti-EDG8 antibody

5

(2 Reviews)

|

(2 Publications)

Rabbit Polyclonal EDG8 antibody. Suitable for IHC-P, Flow Cyt, WB and reacts with Rat, Mouse samples. Cited in 2 publications. Immunogen corresponding to Synthetic Peptide within Human S1PR5 aa 1-50 conjugated to Keyhole Limpet Haemocyanin.

別名を表示する

EDG8, S1PR5, Sphingosine 1-phosphate receptor 5, S1P receptor 5, S1P5, Endothelial differentiation G-protein-coupled receptor 8, Sphingosine 1-phosphate receptor Edg-8, S1P receptor Edg-8

3 Images
Immunohistochemistry (Formalin/PFA-fixed paraffin-embedded sections) - Anti-EDG8 antibody (AB214464)
  • IHC-P

Supplier Data

Immunohistochemistry (Formalin/PFA-fixed paraffin-embedded sections) - Anti-EDG8 antibody (AB214464)

Immunohistochemical analysis of paraformaldehyde-fixed, paraffin-embedded rat spleen tissue labeling EDG8 with ab214464 at 1/400 dilution, followed by conjugation to the secondary antibody and DAB staining.

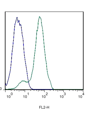
Flow Cytometry - Anti-EDG8 antibody (AB214464)
  • Flow Cyt

Unknown

Flow Cytometry - Anti-EDG8 antibody (AB214464)

Flow Cytometry of Mouse Spleen with ab214464 at 1/50.

Western blot - Anti-EDG8 antibody (AB214464)
  • WB

Lab

Western blot - Anti-EDG8 antibody (AB214464)

All lanes:

Western blot - Anti-EDG8 antibody (ab214464) at 1/300 dilution

All lanes:

Mouse brain

Secondary

All lanes:

Conjugated secondary antibody at 1/20000 dilution

Predicted band size: 42 kDa

false

Key facts

宿主種

Rabbit

クローン性

Polyclonal

アイソタイプ

IgG

キャリアフリー

No

交差種

Mouse, Rat

アプリケーション

Flow Cyt, WB, IHC-P

applications

免疫原

Synthetic Peptide within Human S1PR5 aa 1-50 conjugated to Keyhole Limpet Haemocyanin. The exact immunogen used to generate this antibody is proprietary information.

Q9H228

Reactivity data

{ "title": "Reactivity Data", "filters": { "stats": ["", "Species", "Dilution Info", "Notes"], "tabs": { "all-applications": {"fullname" : "All Applications", "shortname": "All Applications"}, "IHCP" : {"fullname" : "Immunohistochemistry (Formalin/PFA-fixed paraffin-embedded sections)", "shortname":"IHC-P"}, "FlowCyt" : {"fullname" : "Flow Cytometry", "shortname":"Flow Cyt"}, "WB" : {"fullname" : "Western blot", "shortname":"WB"} }, "product-promise": { "all": "all", "testedAndGuaranteed": "tested", "guaranteed": "expected", "predicted": "predicted", "notRecommended": "not-recommended" } }, "values": { "Human": { "IHCP-species-checked": "predicted", "IHCP-species-dilution-info": "", "IHCP-species-notes": "", "FlowCyt-species-checked": "predicted", "FlowCyt-species-dilution-info": "", "FlowCyt-species-notes": "", "WB-species-checked": "predicted", "WB-species-dilution-info": "", "WB-species-notes": "" }, "Mouse": { "IHCP-species-checked": "guaranteed", "IHCP-species-dilution-info": "", "IHCP-species-notes": "", "FlowCyt-species-checked": "testedAndGuaranteed", "FlowCyt-species-dilution-info": "1/50", "FlowCyt-species-notes": "<p></p>", "WB-species-checked": "testedAndGuaranteed", "WB-species-dilution-info": "1/300", "WB-species-notes": "<p></p>" }, "Rat": { "IHCP-species-checked": "testedAndGuaranteed", "IHCP-species-dilution-info": "1/100 - 1/500", "IHCP-species-notes": "<p></p> Perform heat-mediated antigen retrieval with citrate buffer pH 6 before commencing with IHC staining protocol.", "FlowCyt-species-checked": "guaranteed", "FlowCyt-species-dilution-info": "", "FlowCyt-species-notes": "", "WB-species-checked": "guaranteed", "WB-species-dilution-info": "", "WB-species-notes": "" } } }

出荷温度及び保存条件

製品の状態
Liquid
精製方法
Affinity purification Protein A
バッファー組成
pH: 7.4 Preservative: 0.02% Proclin 300 Constituents: 50% Glycerol (glycerin, glycerine), 48.98% TBS, 1X, 1% BSA
出荷温度
Blue Ice
短期保存期間
1-2 weeks
短期保存温度
+4°C
長期保存温度
-20°C
分注に関する情報
Upon delivery aliquot
保管に関する情報
Avoid freeze / thaw cycle

補足情報

This supplementary information is collated from multiple sources and compiled automatically.

EDG8 also known as S1P5 is a receptor with a mass of approximately 41 kDa. It belongs to the G-protein coupled receptor family and specifically binds to sphingosine-1-phosphate (S1P). Researchers often find EDG8 expression in tissues such as the central nervous system spleen and placenta. It plays an important role in mediating cellular responses to extracellular signals through its interaction with ligands.
Biological function summary

S1P5 functions in cellular growth survival and migration. It is part of a receptor complex that mediates immune response and neurologic functions. This receptor transmits signals that regulate cellular shape and cytoskeletal architecture. S1P5 influences various processes such as lymphocyte trafficking and oligodendrocyte maturation supporting its role in immune and neurological systems.

Pathways

EDG8 engages in the sphingolipid signaling pathway and is also important in the regulation of the immune system. This receptor interacts with other proteins like G-protein subunits which transduce signals from extracellular factors and promote intracellular responses. The protein S1P5 links to the Akt and MAPK pathways which are important for cell survival and proliferation. These pathways help mediate cellular responses through signal transduction and protein activation.

S1P5 associates notably with multiple sclerosis and some types of cancer. Dysfunction in this receptor's signaling can disrupt normal cell function and immune regulation. S1P5's interactions with proteins like S1P1 and S1P3 further implicate its role in the progression of these diseases. Research continues to explore how modulating EDG8 can offer therapeutic strategies for managing these conditions effectively.

製品プロトコール

For this product, it's our understanding that no specific protocols are required. You can visit:

ターゲットの情報

Receptor for the lysosphingolipid sphingosine 1-phosphate (S1P). S1P is a bioactive lysophospholipid that elicits diverse physiological effect on most types of cells and tissues. Is coupled to both the G(i/0)alpha and G(12) subclass of heteromeric G-proteins (By similarity). May play a regulatory role in the transformation of radial glial cells into astrocytes and may affect proliferative activity of these cells.
See full target information S1PR5

文献 (2)

Recent publications for all applications. Explore the full list and refine your search

International journal of molecular sciences 26: PubMed40724833

2025

Soybean Trypsin Inhibitor Possesses Potency Against SARS-CoV-2 Infection by Blocking the Host Cell Surface Receptors ACE2, TMPRSS2, and CD147.

Applications

Unspecified application

Species

Unspecified reactive species

Wen-Liang Wu,Jaung-Geng Lin,Wen-Ping Jiang,Hsi-Pin Hung,Atsushi Inose,Guan-Jhong Huang

Cancer immunology research 8:1150-1162 PubMed32561537

2020

SRC-3 Functions as a Coactivator of T-bet by Regulating the Maturation and Antitumor Activity of Natural Killer Cells.

Applications

Unspecified application

Species

Unspecified reactive species

Mengjia Hu,Yukai Lu,Yan Qi,Zihao Zhang,Song Wang,Yang Xu,Fang Chen,Yong Tang,Shilei Chen,Mo Chen,Changhong Du,Mingqiang Shen,Fengchao Wang,Yongping Su,Youcai Deng,Junping Wang
View all publications

Abcam product promise

当社は、高品質な試薬を通じてお客様の研究を力強くサポートすることをお約束いたします。ご使用いただく各段階で、常にお客様をサポートできる体制を整えております。万が一、製品が期待通りに機能しない場合は、「Abcam Product Promise」による当社保証制度に基づき、安心してご利用いただけます。
保証に関する詳細については利用規約をご確認ください。

Please note: All products are 'FOR RESEARCH USE ONLY. NOT FOR USE IN DIAGNOSTIC OR THERAPEUTIC PROCEDURES'.

For licensing inquiries, please contact partnerships@abcam.com